科研项目
当前位置: 首页 >> 科研工作 >> 科研项目 >> 正文
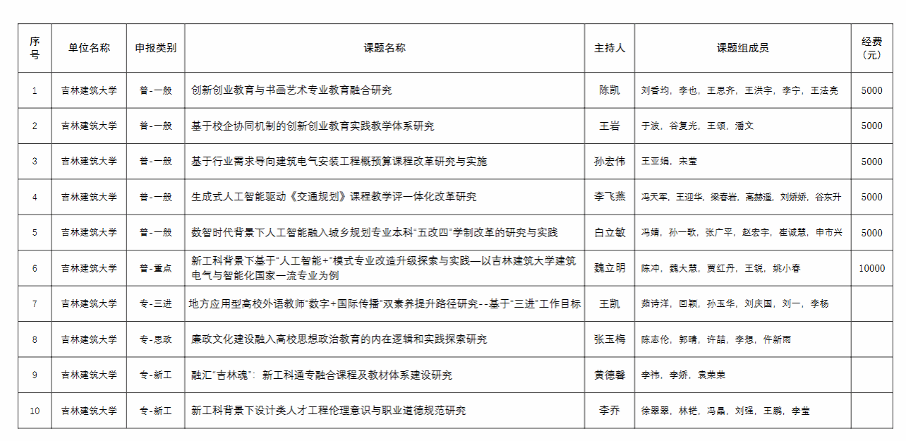
我院教师获批2026年度吉林省教育厅高等教育教学改革研究课题项目
发布时间:2026-04-22 发布者: 浏览次数:

我院教师陈凯主持《创新创业教育与书画艺术专业教育融合研究》,获批2026年度吉林省高等教育教学改革研究课题立项。

(供稿人:陈凯 初审:徐畅 复审:王洪宇 终审:乔良)

书法学院

Copyright @ 2017 吉林建筑大学书法学院 All Rights Reserved. 

联系电话:0431-84566203 

学院地址:净月开发区新城大街5088号